







SEA404智能型电动执行器功能说明书
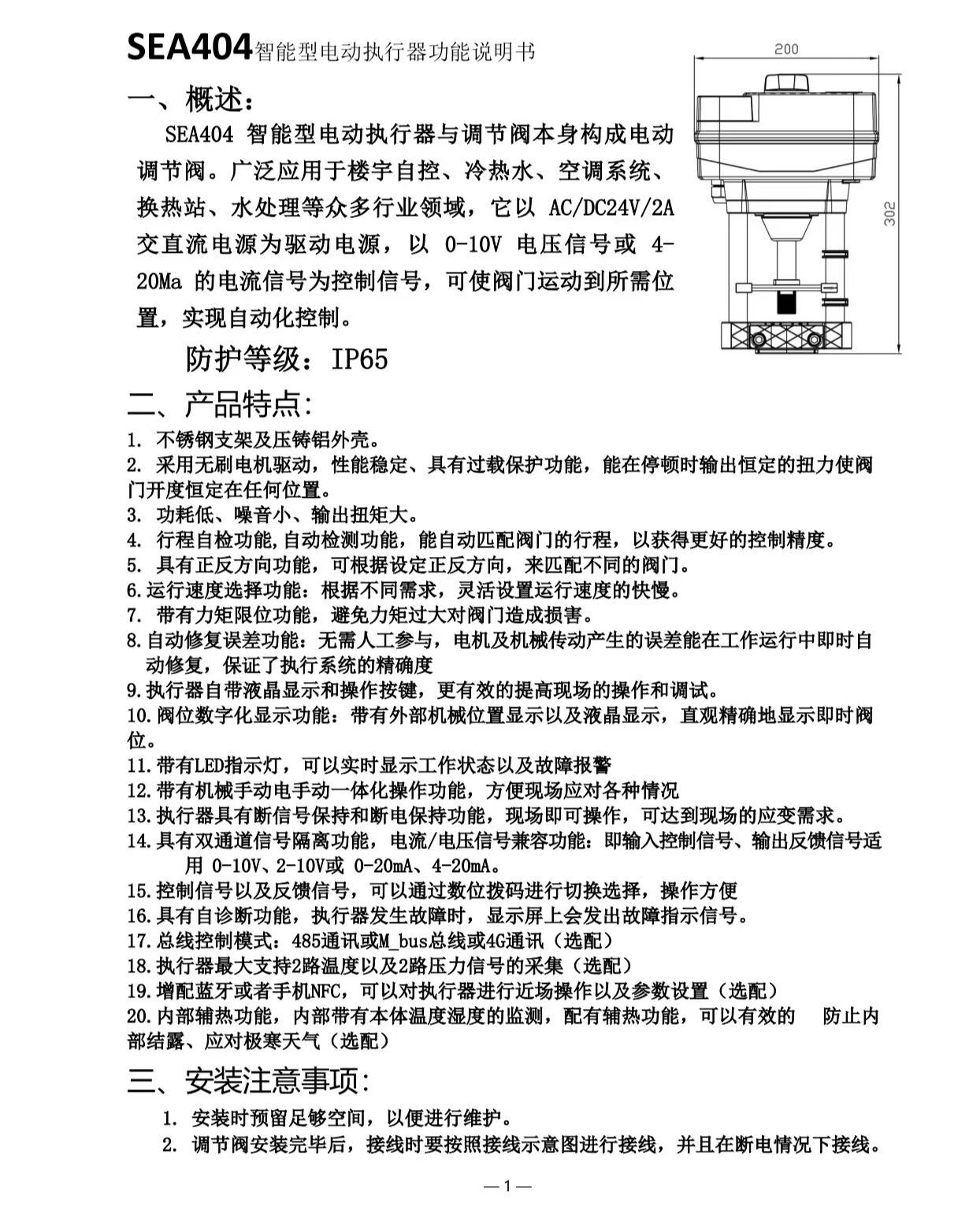
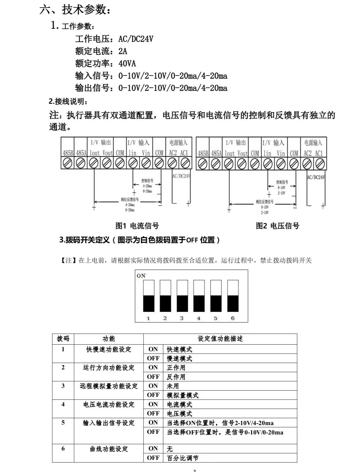
概述: SEA404 智能型电动执行器与调节阀本身构成电动 调节阀。广泛应用于楼宇自控、冷热水、空调系统、换热站、水处理等众多行业领域,它以 AC24/ DC24 /AC220V/2A交流电源为驱动电源,以0-10V 电压信号或 4-20Ma的电流信号为控制信号,可使阀门运动到所需位置,实现自动化控制。 防护等级:IP65 二、产品特点: 1.不锈钢支架及压铸铝外壳。 2,采用无刷电机驱动,性能稳定、具有过载保护功能,能在停顿时输出恒定的扭力使阀门开度恒定在任何位置。 3. 功耗低、噪音小、输出扭矩大。 4.行程自检功能,自动检测功能,能自动匹配阀门的行程,以获得更好的控制精度。 5.具有正反方向功能,可根据设定正反方向,来匹配不同的阀门。 6.运行速度选择功能:根据不同需求,灵活设置运行速度的快慢。 7.带有力矩限位功能,避免力矩过大对阀门造成损害。 8.自动修复误差功能:无需人工参与,电机及机械传动产生的误差能在工作运行中即时自 动修复,保证了执行系统的精确度 9.执行器自带液晶显示和操作按键,更有效的提高现场的操作和调试。 10.阀位数字化显示功能:带有外部机械位置显示以及液晶显示,直观精确地显示即时阀位。 11.带有LED指示灯,可以实时显示工作状态以及故障报警 12.带有机械手动电手动一体化操作功能,方便现场应对各种情况 13.执行器具有断信号保持和断电保持功能,现场即可操作,可达到现场的应变需求。 14.具有双通道信号隔离功能,电流/电压信号兼容功能:即输入控制信号、输出反馈信号适用0-10V、2-10V或 0-20mA、4-20mA。 15.控制信号以及反馈信号,可以通过数位拨码进行切换选择,操作方便 16.具有自诊断功能,执行器发生故障时,显示屏上会发出故障指示信号。 17.总线控制模式:485通讯或M bus总线或4G通讯(选配) 18.执行器*大支持2路温度以及2路压力信号的采集(选配) 19.增配蓝牙或者手机NFC,可以对执行器进行近场操作以及参数设置(选配) 20.内部辅热功能,内部带有本体温度湿度的监测,配有辅热功能,可以有效的防止内 部结露、应对极寒天气(选配)





| 品牌: | 百通 |
| 型号: | VVQT45.80 |
| 加工定制: | 是 |
| 材质: | 球墨铸铁 |
| 连接形式: | 法兰 |
| 公称通径: | 150 mm |
| 适用介质: | 水;油品 |
| 压力环境: | 高压 |