轴承振动检测仪VIBER X3简介:
轴承振动检测仪Viber X3是为振动分析师,机器操作者,和维修技术人员设计的多功能振动检测仪器。容易使用,是基础状态监测强大工具。帮助维护机器可靠性和验证维修结果,可以存储数据,并用Trend View软件进行趋势检测。
轴承振动检测仪VIBER X3特点:
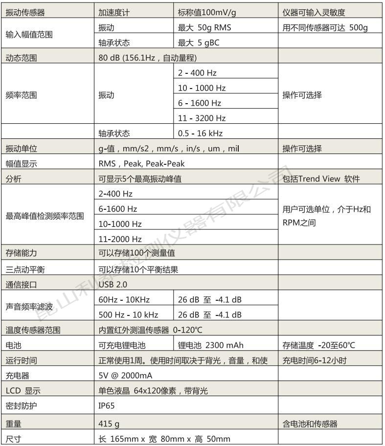
1.简易操作的仪器,具有振动检测,轴承转态,红外温度,高频听诊,频率分析和动平衡功能
2.提供5个 振动频率分析
3.坚固可靠,功能强大,低成本
4.振动测量4个可选的频率范围
5.IP65密封标准
6.存储100点数据,10个平衡结果
7.Trend View 电脑软件趋势检测和报告
轴承振动检测仪VIBER X3技术参数:



| 品牌: | VMI |
| 型号: | VIBER X3 |
| 类型: | 便携式 |
| 测量范围: | 2-400 10-1000 6-1600 |
| 测量精度: | 0.01 |
| 频率范围: | 2-400 10-1000 6-1600 |
| 尺寸: | 165*80*50 mm |
| 电源: | 220 |